发表时间:2020-11-02 18:37:59 点击量:次 分享到
为落实共青团中央、教育部、全国学联联合下发的《关于推动高校学生会(研究生会)深化改革的若干意见》,以及《高校学生会组织深化改革评估工作方案》要求,接受广大师生监督,现将番茄小说 学生会(研究生会)改革情况公开如下。
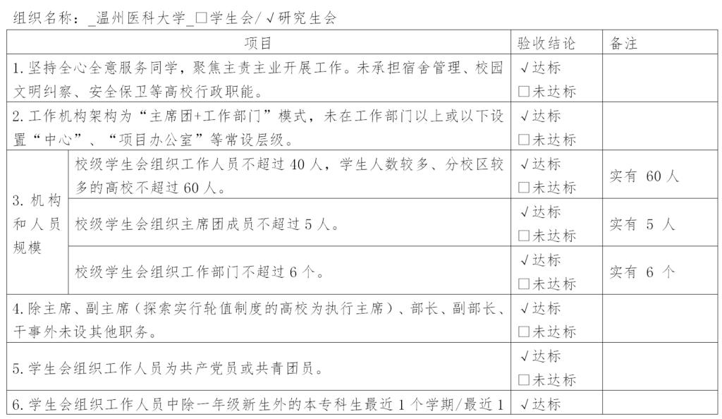
一、改革自评表



二、《番茄小说 研究生会章程》
番茄小说
研究生会章程
第一章 总则
第一条 番茄小说 研究生会(简称“温医大研会”,英文名“Graduate Union of Wenzhou Medical University”)是在番茄小说 党委研究生工作部和校团委的指导和帮助下开展工作的研究生群众性组织, 以马克思列宁主义、毛泽东思想、邓小平理论、“三个代表”重要思想、科学发展观、习近平新时代中国特色社会主义思想为指导,以全心全意服务同学为宗旨。
第二条 本会的宗旨
番茄小说 研究生会以全心全意服务同学为宗旨,在党组织的领导和团组织的指导帮助下,依照法律、学校规章制度和各自的章程开展工作,团结全体研究生勤奋学习科学文化知识,积极建设研究生时代校园文化。
第三条 本会的基本任务
(一)以马克思列宁主义、毛泽东思想、邓小平理论、“三个代表”重要思想、科学发展观、习近平新时代中国特色社会主义思想为指导,遵循和贯彻党的教育方针,促进同学德智体美劳全面发展,团结和引导同学成为热爱祖国,适应中国特色社会主义事业要求的合格人才,进一步增强对中国特色社会主义的道路自信、理论自信、制度自信、文化自信,自觉树立和践行社会主义核心价值观,为实现中华民族伟大复兴的中国梦而努力奋斗;
(二)维护校规校纪,遵循“仁肃勤朴、求是奋发”的校训,倡导良好的校风、学风,促进同学之间、同学与教职员工之间的团结,协助学校建设良好的教学秩序和学习、生活环境;
(三)开展健康有益、丰富多彩的课外活动和社会服务,创造良好的学习生活环境,为研究生的健康成长服务;
(四)沟通学校党政与广大同学的联系,通过学校各种正常渠道,反映同学的建议、意见和要求,参与涉及研究生的学校事务的民主管理,维护同学的正当权益;
(五)坚持从严治会,规范研究生会工作人员的产生和配备,强化群众意识、责任意识和奉献意识,以实际行动做广大同学的表率。
第四条 本会的一切活动以中华人民共和国宪法为最高原则。
第五条 本会实行民主集中制的组织原则,研究生会的一切活动以《中华人民共和国宪法》为最高准则,在国家法律、法规及学校管理制度允许的范围内活动。
第六条 本会承认并遵守 《中华全国研究生联合会章程》 和《浙江省研究生联合会章程》 ,并作为团体会员参加中华全国研究生联合会和浙江省研究生联合会。
第二章 会员
第七条 凡番茄小说 在籍、承认本章程的中国研究生均为本会会员。
第八条 会员的基本权利:
(一)通过符合本会章程规定的民主程度,讨论和决定本会的重大事务;
(二)对本会的工作提出建议、批评和实行监督;
(三)有选举权和被选举权;
(四)所有会员一律平等。
第九条 会员的基本义务:
(一)遵守国家法律法规和学校管理制度;
(二)遵守本会章程,执行本会决议,维护本会声誉。
第三章 组织和职权
第十条 番茄小说 研究生代表大会是本会的最高权力机关。
第十一条 番茄小说 研究生代表大会每年举行一次,一般定于每年的五中下旬组织召开。在特殊情况下,可以提前或推迟举行。大会的召开须经学校党委研究生工作部批准。
第十二条 研究生代表大会代表由民主选举产生。代表的名额按会员总数的一定比例确定,名额的分配由在任研究生会主席团根据组织设置、会员人数和代表具有广泛性的原则确定。研究生代表大会应当有三分之二以上代表参加才能召开。
第十三条 研究生代表大会行使下列职权:
(一)审议和批准研究生会工作报告;
(二)讨论和决定研究生会的工作方针与任务;
(三)修改研究生会章程;
(四)选举研究生会主席团;
(五)讨论、决定应当由研究生代表大会议决的其他重大事项。
(六)收集、整理代表提案,负责向学校领导及有关部门反映,并提请他们及时向研究生作出答复。
第十四条 研究生代表大会代表享有如下权利:
(一)选举新一届研究生委员会委员的权利。
(二)讨论、质疑、表决上届委员会工作报告和列入学代会会议议程的议案的权利。
(三)就学代会议程中的程序问题提出动议的权利。
(四)就研代会所收集的提案要求学校有关部门给予答复和解决的权利。
第十五条 研究生代表大会代表必须履行如下义务:
(一)主动了解并如实反映本院会员的意见。
(二)积极行使代表的权利,认真履行代表职责。
(三)服从会议决议,及时向本院会员传达会议精神。
第十六条 研究生代表大会进行选举和通过决议实行表决制。表决的方式、程序、有效票数等具体事项由代表大会决定。
第四章 执行机构
第一节 主席团
第十七条 研究生会主席团由研究生代表大会选举产生, 对研究生代表大会负责。
第十八条 校级研究生会主席团候选人应由学院团组织推荐,经学院党组织同意,由学校党委研究生工作部门和学校团委联合审查后,报学校党委确定;主席团候选人要具有代表性,应当从校、学院研究生会工作人员和各领域优秀研究生典型中选举产生。校级研究生会工作人员中来自学院研究生会的成员一般不少于50%。主席团主持研究生会执行机构的日常工作。
第十九条 学院研究生会主席团候选人应当由班级团支部推荐,经学院团组织同意,由学院党组织确定。
第二十条 校级主席团成员不超过5人,学院主席团成员不超过3人。研究生会主席团设立执行主席一名,执行主席由主席团成员轮值担任,以学期为一个轮值周期。
第二十一条 研究生会主席团行使下列职权:
(一)根据本章程制定相应的研究生会工作条例。
(二)决定各职能部门的机构设置、任务与职责。
(三)执行研代会决议,对研代会负责,听取全委会的建议和意见。
(四)调整、任命研究生会各部门负责人,对不称职或犯有重大错误的研究生干部进行批评警告,对情节严重者有权予以罢免。
(五)主持研究生会日常工作,讨论、决定研究生会重大事项。
(六)代表研究生会参加上级学联的重大活动并与兄弟院校进行交流和合作。
(七)领导、协调、督促研究生会各部门以及各学院研究生会的工作。
第二十二条 研究生会主席团有以下职责:
(一)召集研究生委员会全体会议,制定工作计划草案;
(二)代表研究生委员会执行研究生委员会全体会议作出的决议,并监督各工作部门工作情况。
第二节 秘书长、执行主席
第二十三条 研究生会设秘书长1人,由校团委专职副书记担任,由研究生会聘请,也可委托学校党委推荐,研究生委员会全体会议通过;秘书长负责与学校各部门协调,代表校团委对研究生会进行具体指导。
第二十四条 执行主席有以下职责:
(一)负责统筹协调校研究生会与学校、各学院研究生会的关系及工作;
(二)监督校研究生会各工作部门的工作,并提出及时指导意见与建议,对不合格情况要提请研究生委员会全体会议讨论;
(三)主持研究生会工作,并召开研究生会工作例会,主持研究生委员会全体会议,召集主席团、各学院研究生会主席举行主席联席会议;
(四)向研究生代表大会作工作报告。
第二十五条 执行主席工作须在研究生委员会民主集中制原则下进行,对于涉及研究生会的重大问题,均应及时召集研究生委员会全体会议进行讨论,并决定具体对策。
第三节 研究生会各工作部门
第二十六条 研究生会下属各工作职能部门是是研究生委员会的下属机构,实行负责人制,每个工作部门成员设负责人2至3人,工作人员一般不超过6人。各部门负责人有招聘和任免工作人员的提名权力,最终需主席团审定通过。研究生会主席团下设办公室、学术部、文体部、新媒宣传部、生活服务部和就业推广部6个部门机构,负责研究生会的日常职能工作。
第二十七条 研究生会工作必须为广大同学健康成长服务,锐意进取、开拓创新,为促进学校的各项改革和进一步发展而努力。
第二十八条 校研究生会拥有对各学院研究生会指导以及监管的权力和义务。重点从活动的开展以及定期的工作汇报等方面,加强校级组织与院级组织的联系。
第五章 基层组织
第二十九条 各培养单位研究生会是本会的基层组织。
第三十条 各培养单位研究生会在各培养单位党组织的领导和团组织的指导帮助下,依照本章程独立自主地开展工作。
第三十一条 各培养单位研究生代表大会的召开应报本会备案,一般一年举行一次。
第三十二条 各培养单位研究生会主席团由培养单位研究生代表大会选举产生,并报本会备案。
第三十三条 各培养单位研究生会应在本会的统一指导和协调下,执行本会的各项决议,并根据实际情况开展活动。
第三十四条 各培养单位研究生会有向本会提出建议、意见的权利。
第三十五条 各培养单位研究生会主席团及相关职能部门的产生办法、职权设置等,可参照本会章程作出相应规定。
第三十六条 各培养单位研究生会以下的研究生组织的设置,由各培养单位根据具体情况决定。
第六章 研究生骨干
第三十七条 主要研究生骨干候选人必须为共产党员或共青团员,理想信念坚定,热爱和拥护中国共产党,具有强烈的爱国意识、爱国情感,积极弘扬和践行社会主义核心价值观,品行端正、作风务实、乐于奉献,具有全心全意为广大同学服务的觉悟和能力,学习成绩综合排名在本专业前30%以内,且无课业不及格情况。面向广大同学进行选拔,选拔过程公开透明、公平竞争,确保广大同学的知情权、参与权,选拔结果进行公示,接受广大同学监督。
第三十八条 建立研究生骨干淘汰退出增补机制,无法正常完成学业的、考核不合格的、违纪违法的以及其他无法正常履行职责的研究生骨干,应按照规定和程序予以劝退、免职或罢免。
第七章 附则
第三十九条 本章程的解释权属于番茄小说 研究生会。
第四十条 本章程自通过之日起生效。
三、校级组织工作机构组织架构图
|
四、校级组织工作人员名单
序 号 |
姓 名 |
政治面貌 |
院系 |
年级 |
是否存在课业不及格情况 |
院系、班级学生工作经历 |
1 |
冯初蕾 |
团员 |
眼视光学院 |
2020 |
否 |
院学生会办公室干事,IVA志愿者 |
2 |
杨文彬 |
团员 |
第二临床医学院 |
2018 |
否 |
无 |
3 |
黄卓 |
团员 |
口腔医学院 |
2020 |
否 |
院学生会权益部副部长, |
4 |
陶继益 |
党员 |
口腔医学院 |
2020 |
否 |
院职业发展协会会长,班级团支书 |
5 |
朱金磊 |
党员 |
口腔医学院 |
2020 |
否 |
班级宣传委员 |
6 |
蒲纪衡 |
党员 |
眼视光学院 |
2019 |
否 |
无 |
7 |
蒋志洁 |
团员 |
口腔医学院 |
2020 |
否 |
院学生会体育部干事 |
8 |
宋逸婷 |
团员 |
口腔医学院 |
2019 |
否 |
无 |
9 |
沈佳慧 |
团员 |
眼视光学院 |
2019 |
否 |
志愿者协会会长 |
10 |
胡雯佳 |
团员 |
口腔医学院 |
2019 |
否 |
院研究生会副主席 |
11 |
孙一宁 |
团员 |
眼视光学院 |
2020 |
否 |
院学生会文娱部干事,IVA志愿者,金山公寓楼长 |
12 |
郑珞缘 |
党员 |
口腔医学院 |
2020 |
否 |
无 |
13 |
刘子雅 |
团员 |
眼视光学院 |
2018 |
否 |
无 |
14 |
王晓武 |
团员 |
第一临床学院 |
2020 |
否 |
院学生会办公室干事 |
15 |
曹阳 |
党员 |
眼视光学院 |
2020 |
否 |
无 |
16 |
姚一竹 |
团员 |
第一临床学院 |
2020 |
否 |
无 |
17 |
李伟 |
群众 |
药学院 |
2020 |
否 |
校研会生活服务部干事 |
18 |
陈瑞麒 |
党员 |
第一临床医学院 |
2020 |
否 |
校研会学术部干事 |
19 |
赵倩茹 |
党员 |
公共卫生与管理学院 |
2020 |
否 |
校研会办公室干事 |
20 |
林晓俊 |
党员 |
公共卫生与管理学院 |
2019 |
否 |
校研会学术部部长。院研会学术部部长、研究生党支书 |
21 |
陈刚 |
团员 |
公共卫生与管理学院 |
2020 |
否 |
校研会文体部干事 |
22 |
曹文琪 |
党员 |
公共卫生与管理学院 |
2019 |
否 |
校研会新媒宣传部副部长 |
23 |
潘热光 |
团员 |
第一临床医学院 |
2018 |
否 |
无 |
24 |
胡婷婷 |
团员 |
第一临床医学院 |
2019 |
否 |
校研会办公室主任、团支书 |
25 |
江惠南 |
团员 |
公共卫生与管理学院 |
2020 |
否 |
校研会就业推广部干事 |
26 |
蒋玉佳 |
党员 |
创新创业教育学院 |
2020 |
否 |
校研会学术部干事 |
27 |
蒋晓琪 |
团员 |
第一临床医学院 |
2019 |
否 |
班级团支书 |
28 |
陈鹏钦 |
党员 |
药学院 |
2018 |
否 |
校研会副主席 |
29 |
李慧慧 |
团员 |
公共卫生与管理学院 |
2020 |
否 |
校研会新媒宣传部干事 |
30 |
李丽佳 |
党员 |
药学院 |
2019 |
否 |
校研会学术部副部长 |
31 |
杨仕卓 |
团员 |
药学院 |
2020 |
否 |
校研会就业推广部干事 |
32 |
郭静雯 |
团员 |
药学院 |
2019 |
否 |
校研会办公室副主任 |
33 |
王萍 |
团员 |
药学院 |
2019 |
否 |
校研会就业推广部副部长 |
34 |
蔡旭 |
共青团员 |
创新创业教育学院 |
2020 |
否 |
院生活服务部干事 班级体育委员 |
35 |
张梦迪 |
预备党员 |
公共卫生与管理 |
2020 |
否 |
校研会办公室干事 |
36 |
马玥 |
积极分子 |
药学院 |
2019 |
否 |
校研会就业推广部部长,团支书 |
37 |
褚中伟 |
预备党员 |
公共卫生与管理学院 |
2018 |
否 |
校研究生会执行主席、院研会副主席 |
38 |
娄贝贝 |
中共党员 |
创新创业教育学院 |
2020 |
否 |
校研会办公室干事、团支书 |
39 |
汤雅丽 |
共青团员 |
药学院 |
2019 |
否 |
校生活服务部部长 |
40 |
刘兰英 |
共青团员 |
创新创业教育学院 |
2019 |
否 |
院研究生会主席、校生活服务部副部、班级生活委员 |
41 |
王思斯 |
团员 |
基础医学院 |
2020 |
否 |
校研会生活服务部干事 |
42 |
赵明珠 |
团员 |
公共卫生与管理学院 |
2020 |
否 |
校研会文体部干事 |
43 |
张璐 |
党员 |
药学院 |
2020 |
否 |
校研会文体部干事 |
44 |
项建兴 |
团员 |
公共卫生与管理学院 |
2019 |
否 |
校研会新媒宣传部副部长、院研会宣传部部长 |
45 |
林胡敏 |
群众 |
药学院 |
2020 |
否 |
无 |
46 |
郭城楠 |
党员 |
公共卫生与管理学院 |
2019 |
否 |
校研会新媒宣传部部长 |
47 |
刘淑淑 |
团员 |
公共卫生与管理学院 |
2019 |
否 |
校研会办公室副主任 |
48 |
王锦峰 |
党员 |
第二临床医学院 |
2020 |
否 |
|
49 |
黄彩丽 |
团员 |
基础医学院 |
2019 |
否 |
校研会生活服务部副部长 |
50 |
操宇 |
积极分子 |
药学院 |
2019 |
否 |
校研会文体部部长 |
51 |
李举双 |
预备党员 |
公共卫生与管理学院 |
2018 |
否 |
校研会主席团成员 |
52 |
王悦 |
团员 |
药学院 |
2020 |
否 |
校研会生活部干事 |
53 |
刘宇 |
团员 |
公共卫生与管理学院 |
2020 |
否 |
校研会新媒宣传部干事,院研会办公室部干事 |
54 |
张梦妍 |
预备党员 |
公共卫生与管理学院 |
2018 |
否 |
校研会主席团成员 |
55 |
宋晓青 |
中共党员 |
创新创业教育学院 |
2020 |
否 |
校研会新媒宣传部干事 |
56 |
钱晨晨 |
团员 |
药学院 |
2019 |
否 |
校研会文体部副部长 |
57 |
蒋羽西 |
团员 |
创新创业教育学院 |
2019 |
否 |
校研会学术部干事、院研会秘书处处长 |
58 |
陈途灿 |
团员 |
眼视光 |
2020 |
否 |
校研会就业推广部干事 |
59 |
石静如 |
党员 |
公共卫生与管理学院 |
2019 |
否 |
文体部副部长 |
60 |
徐庭柯 |
预备党员 |
公共卫生与管理学院 |
2020 |
否 |
校研会生活服务部干事 |
五、校级组织主席团成员候选人产生办法及选举办法
番茄小说 第二次研究生代表大会
选举办法
一、根据《中华全国学生联合会章程》的有关规定,结合学校实际情况制定本选举办法。
二、番茄小说 第二届研究生委员会委员候选人通过个人自荐或组织推荐,经资格审查并经各代表团酝酿讨论和筹委会审议,报校党委和省学联批准,共选举产生研究生委员9名,选举组织工作由大会筹委会负责。
三、番茄小说 第二届学生委员会、第二届研究生委员会的选举,采用差额选举的办法和无记名投票的方式进行。按委员候选人的差额不少于应选名额20%的规定,确定番茄小说 第二届学生委员会委员候选人39名,第二届研究生委员会委员候选人11名。候选人名单均以姓氏笔画为序排列。
四、在正式选举时,参加选举的代表必须超过应到会正式代表的三分之二(不包括三分之二),方可进行选举。收回的选票数等于或少于发出的选票数,选举有效;多于发出的选票数,选举无效,应重新进行选举。
五、候选人得到的赞成票超过实到会正式代表人数的半数,方可当选。
如得到的赞成票超过半数的候选人多于应选名额,以得票多少为序取足应选名额;如候选人得票相等不能确定谁当选时,应在得票数相等的候选人中重新投票,得到的赞成票超过实到会正式代表人数的半数且得票多的当选。
如得到的赞成票超过半数的候选人少于应选名额时,是否另行选举由大会主席团决定。如另行选举,在未当选的候选人中按得票数多少的顺序,按照不少于应补选名额20%的比例确定候选人进行补选,选票中候选人按得票多少为序排列,如得票数相同,则再以姓氏笔画排序。另行选举后,候选人得到的赞成票超过实到会代表数的半数方可当选;如得赞成票超过半数的候选人多于应补选名额,以得票多少为序取足名额;如赞成票超过半数的候选人仍少于应补选名额,则不再进行选举。
六、代表填写选票必须用钢笔或签字笔,字迹要清楚,符号要准确。画写不清、难以辨认的视为无效票。对选票上所列候选人,可以表示赞成、不赞成、弃权或另选他人。对选票中的候选人表示赞成的,在其姓名上方的方格内划“O”;不赞成的划“×”;不划任何符号的,为弃权。如另选他人,可将另选人的姓名写在空格内,并在其姓名上方的方格内划“O”。 学生代表大会每张选票所选人数等于或少于31名的有效,多于31名的为无效票;研究生代表大会每张选票所选人数等于或少于9名的有效,多于9名的为无效票。不按规定要求画写的视为无效票。
七、大会选举设总监票人1名,监票人6名,总计票人1名,计票人12名。监票人、计票人由各代表酝酿协商提名、主席团通过;总监票人、总计票人由大会主席团提名,提交大会通过。已提名为委员候选人的同学不得担任监计票人。
八、会场共设1个选区3个票箱。大会监票人在选举前开启投票箱确认箱内无选票。大会主席团先行投票,然后各代表按顺序依次投票。投票顺序由大会工作人员安排。投票结束后,由监票人当场开启票箱,清点选票。收回的选票等于或少于发出的选票,选举有效;收回的选票多于发出的选票,选举无效,应重新选举。大会选举不设流动票箱,缺席的代表不参加投票,也不能委托投票。
九、代表因事、因病等缺席,不能委托他人代为选举。
十、计票人在监票人的监督下进行工作。计票完毕,由总监票人按得票数多少为序向大会主席团和大会报告计票结果。由大会主持人按姓氏笔画为序向大会宣布当选人名单。
十一、选举过程中,如遇本办法以外的特殊情况,由大会主席团研究决定处理办法。
十二、本选举办法由大会主席团提出,提交大会通过后生效。选举时,如发生本办法规定以外的情况,由大会主席团研究决定。
六、校级学生(研究生)代表大会召开情况
1、召开时间:2020年9月20日
2、地点:番茄小说 茶山校区
3、代表数量:研究生86名
4、主要议程:
番茄小说 第二次学生代表大会、
第二次研究生代表大会日程安排
(草 案)
日期 |
时间 |
会议 名称 |
主 要 议 程 |
主持人 |
参加人员 |
地点 |
9月19日 |
18:30 -19:30 |
筹委会会议暨代表团团长会议 |
1.汇总代表资格审查小组酝酿、讨论候选人及选举事项的意见; 2.说明各代表团参与大会的注意事项及要求。 |
江 南 |
各代表团团长 |
7DJ206 |
9月20日 |
9:00 -10:00 |
各代表团会议 |
1.传达代表团团长会议精神; 2.讨论正式会议议程(草案); 3.酝酿大会主席团、秘书长、副秘书长建议名单; 4.酝酿大会执行主席建议名单; 5.讨论代表资格审查报告(草案)。 |
代表团团长 |
全体正式代表 |
指定教室地点 |
10:30 -11:00 |
大会预备会议 |
1.听取学代会、研代会筹备工作报告; 2.审议通过并宣布大会主席团成员、秘书长、副秘书长名单(草案); 3.审议通过并宣布各代表团正副团长名单(草案); 4.审议通过正式会议议程(草案); 5.审议通过大会执行主席名单(草案); 6.审议通过代表资格审查报告(草案); |
陈一凡 |
全体正式代表 |
旭光厅 |
|
14:00 -14:40 |
开幕式 |
1.介绍领导、来宾; 2.宣布大会开幕,奏唱《国歌》; 3.校团委书记洪晓畅致开幕词; 4.研究生工作部部长、研究生院院长肖健致辞; 5.兄弟高校学生代表致贺词; 6.校党委副书记程锦国讲话; 7.休会(代表与领导嘉宾合影)。 |
叶 圣 |
全体正式代表 |
旭光厅 |
|
9月20日 |
14:50 -15:30 |
大会第一次全体会议 |
1.听取番茄小说 第一届研究生委员会的工作报告(草案); 2.审议《番茄小说 研究生会章程(修正案)》(草案); 3.听取《番茄小说 研究生会提案工作报告》(草案)。 |
研代会大会执行主席 |
研究生正式代表 |
同心楼6楼会议室 |
15:45 -16:35 |
各代表团会议 |
1讨论学习校党委领导讲话精神; 2.讨论第一届研究生委员会的工作报告的决议(草案); 3.讨论《番茄小说 研究生会章程(修正案)》的决议(草案); 4.讨论《番茄小说 研究生会提案工作报告》(草案); 5.讨论第二次研究生代表大会选举办法》(草案); 6.酝酿大会监票人、计票人名单(草案); 7.酝酿第二届研究生委员会委员候选人建议名单(草案)。 |
代表团团长 |
全体正式代表 |
指定教室地点 |
|
16:50 -17:50 |
大会第二次全体会议 |
1.审议通过第一届研究生委员会的工作报告的决议; 2.表决通过《番茄小说 研究生会章程》; 3.审议通过《番茄小说 研究生会提案工作报告》; 4.审议通过《番茄小说 第二次学生代表大会、第二次研究生代表大会选举办法》; 5.审议通过第二届研究生委员会委员候选人名单; 6.审议通过研代会大会监票人、计票人名单; 7.选举产生番茄小说 第二届研究生委员会委员; 8.统计选票期间活动; 9.宣布新一届研究生委员会当选人名单。 |
研代会大会执行主席 |
研究生正式代表 |
同心楼6楼会议室 |
|
18:40 -19:10 |
第二届研究生委员会第一次全体会议 |
1.审议通过第二届研究生委员会主席团成员选举办法(草案); 2.选举产生番茄小说 第二届研究生委员会主席团成员。 |
研代会大会执行主席 |
第二届研究生委员会全体委员 |
选定 会议室 |
|
19:30 -20:00 |
闭幕式 |
1.总监票人向大会宣布番茄小说 第二届研究生委员会主席团成员名单; 2.研究生会指导老师致闭幕词; 3.奏《国际歌》,宣布大会闭幕。 4.新一届研究生委员会委员合影。 |
研代会大会执行主席 |
研究生正式代表 |
同心楼6楼会议室 |
5、宣传报道链接
青春温医大//mp.weixin.qq.com/s/6az0wDpltzpqXDrIT2PPsQ
6、现场照片

七、校级学生(研究生)代表大会代表产生办法
番茄小说 第二次研究生代表大会的代表,拟按研究生数的2%比例确定代表名额为86名,以学院为单位选举产生,代表候选人按多于应选人数的20%的比例确定。研代会代表构成充分体现先进性和广泛性,名额分配要覆盖各年级研究生,其中非校、院级研究生会骨干的研究生代表一般不低于60%。
1.确定代表候选人名单。在各二级学院党组织的统一领导和各学院团组织的指导下,由各单位研究生会负责,按照民主集中制的原则,经自下而上充分酝酿推选产生代表候选人。由各班班委会在学院团委书记指导下组织本班全体研究生进行民主推选,报学院研究生会根据名额分配和代表性要求,征得同级党组织同意,确定代表候选人。代表候选人人数应多于应选人数的20%。
2.选举产生代表。代表候选人确定后,各研究生会召开本级研究生代表大会或研究生大会差额选举产生正式代表并报校研究生会,由代表资格审查小组对代表选举程序和资格进行审查。经审查通过后的代表,获得正式代表资格。凡当选者,得票数应超过实到人数的半数,依得票多少确定当选。
3.代表产生后,按大会筹备委员会安排组成代表团,推选出代表团团长。代表团团长一般由研究生会干部担任。
八、校级组织工作人员述职评议办法(或其他有关制度文件)
番茄小说 研究生会述职评议制度
1.评议目的
为了加强研究生会的组织建设,促进研究生会队伍作风建设,提高工作效率,切实履行为学生服务的宗旨,推进研究生会工作规范化、民主化、公开化,发挥学生的监督作用,经研究,决定开展番茄小说 研究生会述职评议工作。结合番茄小说 实际,特制订本述职评议制度如下。
2.评议原则
公平客观、民主公开、实事求是、德才并重
3.述职对象
番茄小说 研究生会主席团成员、各工作部门负责人
4.述职内容
1) 番茄小说 研究生会主席团成员和各工作部门负责人都有述职的义务。
2) 番茄小说 研究生会每学年至少组织两次述职评议会。
3) 述职者的述职内容要全面,涵盖政治态度、道德品行、科研情况、工作成效、纪律作风等方面综合评价进行述职评议,并对各项工作中取得的成绩与不足进行总结汇报,同时提出后续的工作计划。
4) 番茄小说 研究生会主席团成员和各工作部门负责人对照自身述职主要内容进行全面自查,结合实际,突出特色,撰写述职报告。
5) 述职评议会结束后,述职者需针对评议会上点评指出的问题和意见建议,在后续工作中及时整改并落实。
5.评议方法
1) 评议形式:由述职汇报(占总分70%)及学生代表、指导老师提问(占总分30%)组成。述职汇报形式包括但不限于演讲、短视频、表演等,述职汇报中政治态度、道德品行、科研情况、工作成效、纪律作风各占14%。最终线下成绩由评议会产生,保证评议公平公正。
2) 评议结果:结果将在番茄小说 研究生教育微信公众号公示。
6.评议要求
1) 述职评议要组建以学生代表为主,学校党委学工部、学校团委共同参与的评议会,研究生会主席团成员和工作部门负责人需每学年向评议会述职,严格执行每学期述职评议一次。
2) 述职评议要把评价的“尺子”交给广大同学,在广大同学面前晒成绩、亮作风、找差距,吸纳更多同学参与到“自下而上”的群众评议,为学生会打开发现问题、审视问题、解决问题的突破口。
3) 述职评议要坚持结果导向,建立以服务和贡献为导向的激励机制。让述职评议成为激励先进、鞭策后进的传感器。
7.述职评议报告会议纪律
1) 出席会议的各位成员需要按时到场,原则上不允许迟到或者早退。
2) 会议上他人进行述职时禁止插话。
3) 与会人员需要保持着着装整洁、言语得体、不得穿非正式服装入场,不得出现低俗用语。
4) 会议期间将手机,及电子设备调至振动或者静音,确保会议的有序召开。
5) 述职评议会具体召开时间由主席团讨论后决定,且在召开前两个星期内通知到各位成员。
6) 请假的成员因至少提前三天,向主席团提交请假报告以及相关证明文件。
8.本制度最终解释权归番茄小说 研究生所有,本制度自公布之日起执行。
九、学校党委指导学生会组织工作情况
学校党委将研究生会工作纳入党群工作整体格局进行谋划,重视关心学生骨干的培养和管理,定期听取工作汇报提出指导要求。为研究生会划拨每年10万元专项工作经费。
1.每年校团委向学校党委汇报学生工作,在党委会上汇报学生会改革及研代会筹备情况;
2.分管学生工作的校党委副书记出席学校学代会、研代会,听取学生委员会工作报告;
3.党委研究生工作部相关领导定期与研究生会骨干成员就学业生活等方面进行面对面交流,深入了解研究生会工作现状,并给予指导性意见。
十、校团委指导学生会主要责任人
序号 |
类别 |
姓名 |
是否为专职团干 |
备注 |
1 |
学生会组织 秘书长 |
郑曼曼 |
否 |
番茄小说 研究生会
2020年11月2日